Принципы воздействия на среду для перемещения во времени. Пути создания МВ.

Всех приветствую на данном форуме. Я надеюсь что вам будет интересно узнать что представляет из себя время как физическое явление и мы вместе попытаемся понять как можно воздействовать на пространство время техническим способом. Приглашаю всех принять в этом участие. :D

Модератор: Princess

Сообщение
Автор
Аватар пользователя
ale
Сообщений: 225
Зарегистрирован: 30 авг 2020, 11:12

Re: Принципы воздействия на среду для перемещения во времени. Пути создания МВ.

#31 Сообщение ale » 14 янв 2021, 21:10

Следует принимать во внимание, что при изменении хода времени в нашей N-мерности
мы неминуемо влияем на соседние N-1 и N+1 измерения с противоположным знаком..
Деформация соседних мерностей.jpg
Деформация соседних мерностей.jpg (44.52 KiB) 42312 просмотра

С другой стороны возможно и обратное влияние на нас со стороны N-1 и N+1 соседей.
Отчасти это может объяснить спонтанные проявления Т-путешествий в нашей N-мерности.

Аватар пользователя
ale
Сообщений: 225
Зарегистрирован: 30 авг 2020, 11:12

Re: Принципы воздействия на среду для перемещения во времени. Пути создания МВ.

#32 Сообщение ale » 16 янв 2021, 08:48

Синусоидульный и бинарный цуг ЧБ.jpg
Синусоидульный и бинарный цуг ЧБ.jpg (76.95 KiB) 42285 просмотра

Преимущество бинарного процесса перед синусоидальным понимали
с незапамятных времён.
Божественная суть бинарного процесса.jpg
Божественная суть бинарного процесса.jpg (251.3 KiB) 42292 просмотра

Ну и о том, что размер имеет значение - знали.
Изменение плоскости колебаний 2м.jpg
Вложения
Время плюс минус.jpg

Аватар пользователя
ale
Сообщений: 225
Зарегистрирован: 30 авг 2020, 11:12

Re: Принципы воздействия на среду для перемещения во времени. Пути создания МВ.

#33 Сообщение ale » 18 янв 2021, 17:51

Ещё немного о диаграммах направленности.
Классическая диаграмма.jpg
Классическая диаграмма.jpg (78 KiB) 42273 просмотра

Классическая диаграмма направленности !!!.jpg
Классическая диаграмма направленности !!!.jpg (103.66 KiB) 42271 просмотра

ДИАГРамма плюс минус.png
ДИАГРамма плюс минус.png (193.14 KiB) 42273 просмотра

Представление диаграммы плоскостями.jpg
Представление диаграммы плоскостями.jpg (61.66 KiB) 42272 просмотра

Диаграмма   2 лепестка.jpg
Диаграмма 2 лепестка.jpg (110.29 KiB) 42270 просмотра

Аватар пользователя
ale
Сообщений: 225
Зарегистрирован: 30 авг 2020, 11:12

Re: Принципы воздействия на среду для перемещения во времени. Пути создания МВ.

#34 Сообщение ale » 18 янв 2021, 19:35

Вариант роста лепестков диаграммы направленности.
0_5.jpg
0_5.jpg (31.34 KiB) 42199 просмотра

h_1_0.jpg
h_1_0.jpg (40.45 KiB) 42200 просмотра

Аватар пользователя
ale
Сообщений: 225
Зарегистрирован: 30 авг 2020, 11:12

Re: Принципы воздействия на среду для перемещения во времени. Пути создания МВ.

#35 Сообщение ale » 18 янв 2021, 20:08

Вариант в изометрии.
рост лепестков  диаграммы в сфере.gif
рост лепестков диаграммы в сфере.gif (6.04 MiB) 42264 просмотра

A_Trajectory_Through.gif
A_Trajectory_Through.gif (1.62 MiB) 42243 просмотра

Именно бифилярка (бинарный процесс) с 0-переходом создает точки бифукации.
А в результате мы имеем разделение хаоса на правый и левый винт,
как в лемнискате Бернулли

Аватар пользователя
ale
Сообщений: 225
Зарегистрирован: 30 авг 2020, 11:12

Re: Принципы воздействия на среду для перемещения во времени. Пути создания МВ.

#36 Сообщение ale » 20 янв 2021, 10:50

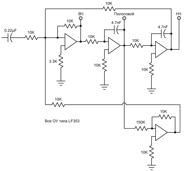
Простая схема рисует картинки на экране осциллографа

https://www.rlocman.ru/shem/schematics.html?di=151800

Fig_1.jpg
Fig_1.jpg (48.73 KiB) 42241 просмотра

Fig_6.jpg
Fig_6.jpg (75.45 KiB) 42241 просмотра

Схема фильтра с изменяемыми параметрами..gif
Схема фильтра с изменяемыми параметрами..gif (20.7 KiB) 42240 просмотра

https://www.rlocman.ru/shem/schematics.html?di=151800
меняя форму входного сигнала, можно получать разнообразные результирующие изображения. Например, короткие импульсы, в отличие от прямоугольных, формируют на экране единственную спираль, а треугольные импульсы приводят к появлению петель. Использование ВЧ выхода фильтра вместо НЧ или полосового выхода дает возможность сформировать много различных картинок.

Аватар пользователя
ale
Сообщений: 225
Зарегистрирован: 30 авг 2020, 11:12

Re: Принципы воздействия на среду для перемещения во времени. Пути создания МВ.

#37 Сообщение ale » 20 янв 2021, 11:16

Понятие хаоса

Основная статья: Динамический хаос

Пример чувствительности системы к первоначальным условиям, где x → 4 x (1 — x) и y → x + y, если x y <1 (иначе x + y — 1). Здесь четко видно, что ряды значений x и y через какое-то время заметно отклоняются друг от друга хотя в первоначальных состояниях отличия микроскопические

В бытовом контексте слово «хаос» означает «быть в состоянии беспорядка». В теории хаоса прилагательное хаотический определено более точно. Хотя общепринятого универсального математического определения хаоса нет, обычно используемое определение говорит, что динамическая система, которая классифицируется как хаотическая, должна иметь следующие свойства:

она должна быть чувствительна к начальным условиям
она должна иметь свойство топологического смешивания
её периодические орбиты должны быть всюду плотными.
Более точные математические условия возникновения хаоса выглядят так:

Система должна иметь нелинейные характеристики, быть глобально устойчивой, но иметь хотя бы одну неустойчивую точку равновесия колебательного типа, при этом размерность системы должна быть не менее 1,5 (т.е. порядок дифференциального уравнения не менее 3-го).

https://www.stud24.ru/modern-science/je ... page1.html
Решение уравнений Лоренца.jpg
Решение уравнений Лоренца.jpg (56.13 KiB) 42232 просмотра

Аватар пользователя
ale
Сообщений: 225
Зарегистрирован: 30 авг 2020, 11:12

Re: Принципы воздействия на среду для перемещения во времени. Пути создания МВ.

#38 Сообщение ale » 20 янв 2021, 11:22

Различия между случайными и хаотическими данными. Только по исходным данным трудно сказать, каким является наблюдаемый процесс — случайным или хаотическим, потому что практически не существует явного чистого 'отличия. Всегда будут некоторые помехи, даже если их округлять или не учитывать. Это значит, что любая система, даже если она детерминированная, будет содержать немного случайностей. Чтобы отличить детерминированный процесс от стохастического, нужно знать, что детерминированная система всегда развивается по одному и тому же пути от данной отправной точки.

выбрать тестируемое состояние;
найти несколько подобных или почти подобных состояний; и
сравнить их развитие во времени.
Погрешность определяется как различие между изменениями в тестируемом и подобном состояниях. Детерминированная система будет иметь очень маленькую погрешность (устойчивый, постоянный результат) или она будет увеличиваться по экспоненте со временем (хаос). Стохастическая система будет иметь беспорядочно распределенную погрешность.

По существу все методы определения детерминизма основываются на обнаружении состояний, самых близких к данному тестируемому (то есть, измерению корреляции, экспоненты Ляпунова, и т.д.). Чтобы определить состояние системы обычно полагаются на пространственные методы определения стадии развития. Исследователь выбирает диапазон измерения и исследует развитие погрешности между двумя близлежащими состояниями. Если она выглядит случайной, тогда нужно увеличить диапазон, чтобы получить детерминированную погрешность. Кажется, что это сделать просто, но на деле это не так. Во-первых, сложность состоит в том, что, при увеличении диапазона измерения, поиск близлежащего состояния требует намного большего количества времени для вычислений чтобы найти подходящего претендента. Если диапазон измерения выбран слишком маленьким, то детерминированные данные могут выглядеть случайными, но если диапазон слишком большой, то этого не случится — метод будет работать.

Когда в нелинейную детерминированную систему вмешиваются внешние помехи, её траектория постоянно искажается. Более того, действия помех усиливаются из-за нелинейности и система показывает полностью новые динамические свойства. Статистические испытания, пытающиеся отделить помехи от детерминированной основы или изолировать их, потерпели неудачу. При наличии взаимодействия между нелинейными детерминированными компонентами и помехами, в результате появляется динамика, которую традиционные испытания на нелинейность иногда не способны фиксировать.


https://www.stud24.ru/modern-science/je ... page3.html

Аватар пользователя
ale
Сообщений: 225
Зарегистрирован: 30 авг 2020, 11:12

Re: Принципы воздействия на среду для перемещения во времени. Пути создания МВ.

#39 Сообщение ale » 20 янв 2021, 15:53

проявление бинарного процесса в жидкости
Лемнискатта  Бернулли в жидкости !!!.jpg
Лемнискатта Бернулли в жидкости !!!.jpg (124.76 KiB) 42223 просмотра

Аватар пользователя
ale
Сообщений: 225
Зарегистрирован: 30 авг 2020, 11:12

Re: Принципы воздействия на среду для перемещения во времени. Пути создания МВ.

#40 Сообщение ale » 20 янв 2021, 16:32

Бифуркация — т.е. «раз­дво­е­ние».
В точке бифукации системе равновероятен выбор развития событий.
Неустойчивое равновесие !!!.png
Неустойчивое равновесие !!!.png (29.76 KiB) 42211 просмотра

Имеется в виду разветвление решения уравнений, описывающих состояние системы.
Физически это ветвление соответствует разделению однородной системы на области разных типов.

Бифуркационная диаграмма для ячеек Бенара.png
Бифуркационная диаграмма для ячеек Бенара.png (8.63 KiB) 42221 просмотра

Решение, описывающее однородное состояние системы, в точке бифуркации не исчезает,
оно продолжает существовать (кривая BF). Но в точке бифуркации оно теряет устойчивость, и потому становится ненаблюдаемым.
Систему можно привести в это состояние лишь насильственно, например, путем перемешивания жидкости, которое разрушит конвективные ячейки.
Однако как только перемешивание прекратится, система тут же вновь разделится на области двух типов,
с устойчивыми восходящими и нисходящими потоками жидкости.

Точки бифуркации — спутники любой эволюционирующей системы. Например филогенетическое дерево,
изображающее историю развития жизни на Земле, имеет вид типичной бифуркационной диаграммы.
Историки также давно заметили, что в развитии общества чередуются сравнительно спокойные периоды постепенных изменений
со временами социальных потрясений и революций, когда за исторически ничтожный срок теряют устойчивость и распадаются
традиционные социальные институты и возникают совершенно новые формы общественной организации.
В точке бифуркации размах флуктуаций достигает максимума, а время их жизни становится бесконечным.
Поэтому самоорганизовавшуюся упорядоченную структуру можно рассматривать как результат оптимизации системой тех случайных
флуктуаций, которые имели место в момент перехода через критическую точку.

Таким образом, беспорядочные флуктуации, хаос являются тем строительным материалом, из которого строится порядок.
Девизом синергетики стало название книги одного из ее создателей, И. Р. При­го­жина: «По­ря­док из хаоса».

https://helpiks.org/2-9001.html

[youtube]Gu5OaIrmzNA[/youtube]

Водяное колесо.jpg
Водяное колесо.jpg (58.53 KiB) 42212 просмотра


phpBB [media]


Вернуться в «Исследование времени»